上海启动公立医院高质量发展试点
市深化医改领导小组有关成员单位,各区医改办,有关医疗机构:
为贯彻落实国务院办公厅《关于推动公立医院高质量发展的意见》(国办发〔2021〕18号)和市政府办公厅《关于推进上海市公立医院高质量发展的实施方案》(沪府办发〔2021〕31号)等文件精神,开展本市公立医院高质量发展试点工作。现通知如下:
一、试点目标
贯彻落实国家和本市推进公立医院高质量发展相关部署和要求,通过深入开展试点,进一步建立健全现代医院管理制度,强化体系创新、技术创新、模式创新和管理创新,推动公立医院发展方式从规模扩张转向提质增效,运行模式从粗放转向精细化管理,资源配置从注重物质要素转向更加注重人才技术,加强市、区、社区三级医疗机构协同联动,建设与城市功能定位相匹配的功能化、人性化、智慧化医疗服务体系,打造公立医院高质量发展的“上海方案”,提高群众和广大医务人员的获得感和满意度。
二、试点范围及时间
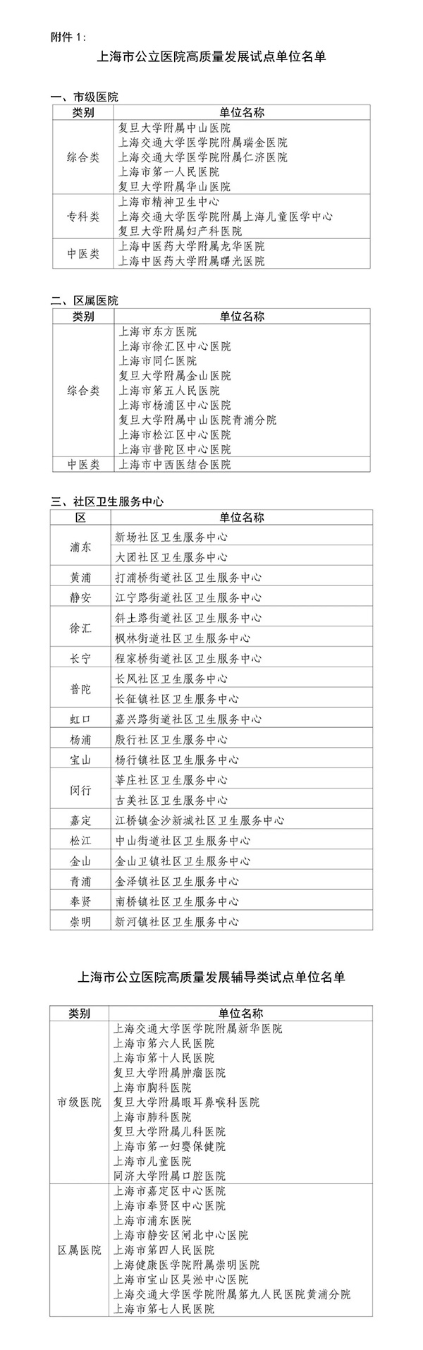
在各区及办医主体推荐基础上,市卫生健康委(市医改办,下同)会同有关部门遴选确定40家改革意识强、创新劲头足、学科基础扎实、提升空间大的公立医疗机构为本市公立医院高质量发展试点单位;同时,确定20家公立医院为辅导类试点单位参照实施(附件1)。试点工作自本通知印发之日起启动,为期5年。
三、试点任务
各区、各办医主体及试点单位要按照公立医院高质量发展的要求,聚焦重点领域和关键环节,狠抓任务落实,确保取得工作实效。
(一)全面深入贯彻落实国家和本市推进公立医院高质量发展、推广福建三明医改经验、建立健全现代医院管理制度等文件精神,对标各项改革要求,结合实际情况强化探索创新,确保各项改革举措落地见效,探索公立医院高质量发展的科学模式和有效路径。
(二)市卫生健康委、市委编办、市教卫党委、市发展改革委、市教委、市科委、市经济信息化委、市财政局、市人力资源社会保障局、市医保局、市药品监管局等部门要为试点工作创造有利条件,在公立医院党建、深化医改中央补助资金安排、财政投入、学科建设、人才培养、薪酬核定、医保配套、评优评先以及其他改革试点安排等方面对试点单位给予政策倾斜支持。各区、各办医主体要按照推进公立医院高质量发展有关要求和职责分工,加快转变政府职能,细化落实各项政策措施;要落实政府办医职责,做好对试点单位的工作指导,督促试点单位落实改革政策要求。
(三)各试点单位(含辅导类试点单位,下同)要认真落实公立医院高质量发展的重点任务(附件2),全面落实党委领导下的院长负责制,以党建引领公立医院高质量发展;要落实功能定位,强化上下转诊与横向协作,主动参与整合型医疗卫生服务体系构建;要加强学科建设,补齐专业专科短板,大力推进医学技术创新;要持续改进医疗质量,创新医疗服务模式,全面推进数字化转型;要提升精细化运营管理水平,持续优化收支结构和病种结构,强化内涵建设;要落实医疗服务价格、医保支付、药品耗材招采、人事薪酬等改革政策,确保各项改革举措落地落实;要加强文化建设,创建充满人文关怀的就医环境,关心爱护医务人员。
四、试点要求
(一)加强组织领导,精心组织实施。各有关部门、各区要充分认识开展公立医院高质量发展试点的重要性,将试点工作作为深化医改的重要内容,切实加强组织领导、强化统筹协同,确保试点工作有序开展。各试点单位要加强试点工作的领导和组织实施,由主要领导牵头负责,对照国家和本市有关政策精神,完善试点工作方案,细化实化改革任务,明确责任分工,抓好推进落实。请各试点单位于2022年10月21日前将经试点推荐单位审定的试点方案(盖章版)报送市卫生健康委。
(二)做好跟踪指导,强化监测评价。各有关部门、各区要加大对试点单位的政策支持力度,做好政策衔接和实施的具体指导。各区医改办(区卫生健康委)要会同区有关部门加强对试点工作情况的跟踪指导,及时掌握试点工作进展,积极研究解决试点工作中出现的新情况、新问题,并将有关情况报告市卫生健康委。市卫生健康委将会同有关部门,依据国家卫生健康委办公厅、国家中医药管理局办公室《关于印发公立医院高质量发展评价指标(试行)的通知》(国卫办医发〔2022〕9号)和《上海市高质量社区卫生服务中心建设评价标准(2022版)》等,定期对试点单位开展评价,并加强评价结果应用。
(三)加强宣传引导,总结推广经验。各区、各试点单位要认真制定宣传方案,积极做好试点宣传,营造良好试点氛围。市卫生健康委将会同有关部门加强调研,及时总结提炼试点经验、挖掘推广先进典型,完善有关政策措施,以点带面,持续推进落实公立医院高质量发展要求,推动全国公立医院高质量发展取得实效。
联系人:市卫生健康委医改处 凌云、王旭
联系电话:23117917、23117941,18918887028、18917769585
电子邮箱:shsygb2021@163.com
地址:世博村路300号4号楼1307室(邮编:200125)
附件:1.上海市公立医院高质量发展试点单位名单
2.试点单位推进公立医院高质量发展重点任务
上海市深化医药卫生体制改革领导小组办公室
(上海市卫生健康委员会代章)
2022年10月7日


来源:上海市卫生健康委官网
点击此处可查看通知原文并下载附件

首 页