价值医疗视角下南京市医院门诊信用就医效果分析及对策

发布时间:2023-07-31
浏览次数:

  近年来,随着“互联网+医疗健康”“智慧医疗”等一系列促进医疗服务供给和利用的相关政策落地,医疗服务体系不断创新,向着高效便民的方向发展。同时,我国社会信用体系建设势头良好,信用的作用日益凸显,应用场景不断拓展,对医院门诊就诊方式产生积极影响。由此,各地在探索门诊就医新模式过程中,逐渐形成了一种基于信用资本的门诊服务供给体系,即信用就医。目前,学界对于信用就医的研究文献较少,学者主要将研究视角集中在对各地实践模式的总结、医疗机构的风险管理等。本文基于价值医疗视角,选取南京市公立医院为研究对象,对其开展的门诊信用就医建设试点进行流程对比和效果分析。理论上,可进一步丰富便民化医疗服务供给的价值研究;实践中,可为提高患者门诊就诊体验、完善信用体系建设及加快信用就医推广提供借鉴。

  1 基于价值医疗的门诊信用就医

  价值医疗最初的定义为一定成本下患者可以得到最佳的医疗效果,目前学者普遍认为最佳的医疗效果除了关注直接经济成本和直接治疗效果外,还应当注重非医疗成本的付出和患者就医体验的获得。门诊信用就医也称“医后付”,通过评估患者信用资质,授予其相应门诊就诊额度,从而达到“边诊疗边付费”或“先诊疗后付费”,摆脱“先缴费后诊疗”的局限性。

  从政府部门角度看,推广门诊信用就医直接关系到卫生健康领域社会信用体系建设和数字化转型,同时有助于改善公立医院门诊疾控基础条件,降低院内感染风险,从而加快便民、利民、惠民的高品质医疗卫生服务体系建设,凸显价值性。对于医疗机构而言,门诊服务应用信用就医将促进医疗机构信息化、智能化建设,提高服务供给效率,减少人群聚集和流动,预防传染性疾病传播,同时门诊信用就医简化线下缴费排队环节后,将推动“以患者为中心”全流程门诊服务价值的实现。从授信主体角度看,门诊信用就医本质上是一种便民数字化的金融产品,第三方授信主体通过设计和提供小额信贷产品,增加用户数量和粘性,获得隐性收益;医疗机构借助小额信贷产品转移追缴逃费风险,降低运行管理成本,由此实现卫生健康领域社会资本的良性引入。对于患者来说,门诊信用支付能够缓解短期就医经济压力,提高医疗服务可及性,同时减少重复排队缴费等非直接医疗支出,获得良好门诊就诊体验,从而实现价值医疗。综上所述,门诊信用就医的建设使得各相关主体在追逐自身利益满足的同时实现价值医疗的共创(图1)。

1.jpg

图1 门诊信用就医多元主体医疗价值共创图

  2 南京市公立医院门诊信用就医实践

  2020年底,南京市医保局选取南京市中医院实施门诊信用就医试点,委托交通银行定制信贷产品,并通过“我的南京”APP向南京市本地参保和自费患者提供相关服务。2021年,江苏省省级机关医院和南京市红十字会医院陆续成为试点单位,门诊信用就医服务签约人数逐步增多。截至2023年2月1日,南京市信用就医服务签约总人数10.74万人,使用人数1.32万人,共为患者支付门诊费用34万元,追回逾期欠款1.07万元。但相对于同期试点医院的门诊就诊总人数104.3万人、门诊总收入40 442万元而言,南京市医院门诊信用就医服务的签约广度和服务深度还有很大的进步空间。

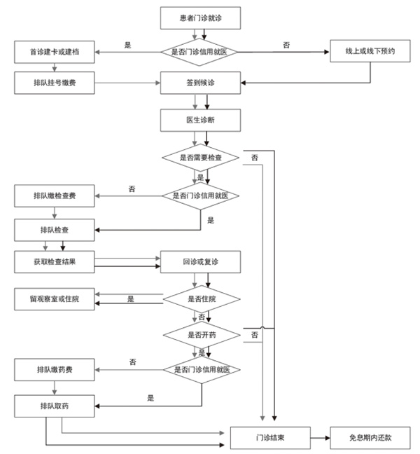
  在使用方面,用户可通过“我的南京”APP在线签约门诊信用就医服务并预约挂号,借助医保电子支付凭证核实身份,签到候诊。门诊过程中产生的挂号、检查、取药等费用由信用就医额度代缴,以此简化缴费排队环节,提高“以患者为中心”医疗服务的连续性。信用就医额度只用于患者门诊自付结算,医保部分通过平台实时分解。门诊结束后,信用就医服务提供1个月的免息还款期限,若患者期满未结清,则欠款将自动作为分期计算利息并由金融机构定期催缴。相对于普通信贷产品而言,信用就医还款具有免息期、利率低、动态性等特点。具体门诊流程见图2。

2.jpg

图2 南京市传统门诊就诊与门诊信用就医流程

  灰色箭头为南京市传统门诊就诊流程,黑色箭头为试点医院门诊就诊流程。直观可见,应用门诊信用就医至少优化了3处不必要环节。

  (1)诊间代缴提高门诊服务效率。诊间代缴是指在医生诊断环节,患者知晓并认同医生关于检查、检验、开药等诊疗安排后,确认本人扣费意愿,由医生提交扣费请求,后台分解结算。诊间代缴是门诊信用就医服务的核心环节,能够减轻由于“先缴费后就诊”的制度设计和纸质凭证的普遍应用所带来的非医疗服务低效率的弊端,如患者需频繁往返于诊疗区和业务区进行排队缴费。

  (2)云端交互降低疾病传播风险。门诊信用就医后台结算系统和智能终端能够将预约挂号、检查检验和取药等各环节缴费行为转移到线上,降低由于医院就诊高峰期人群集聚和流动并存所引发院内感染风险,利于切断传染性疾病传播途径。

  (3)数据共享缓解信息不对称影响。由于医生一般需要检查结果(如血检、B超、X光等)作为诊断的依据,所以部分患者需经历多项检查后回诊。但受到技术水平、项目耗时、位置布局等信息获取不及时影响,患者自行选择的检查顺序往往不是最优,易增加不必要的时间成本。门诊信用就医平台通过链接HIS系统、预约叫号系统等实现检查检验候诊数据的实时传递,优化患者候诊决策。

  (4)亲情支付提升门诊就诊便捷性。门诊信用就医支持医保参保人为老人、小孩、配偶等家庭成员开通亲情支付功能,诊疗费用自付部分由参保人门诊信用就医额度自动代付,提升特殊人群门诊可及性和便捷性。

  3 价值理念下门诊信用就医实施效果分析

  3.1 研究方案设计

  本研究采取问卷调查和随机抽样方法,选取南京市门诊信用就医试点机构,于2022年9~10月在南京市中医院、江苏省省级机关医院、南京市红十字会医院随机调查了140名当日就诊患者。由于随机抽样较少遇到签约用户,因此采用方便抽样补充调查了80名签约用户填写调查问卷。共发放问卷220份,收回有效问卷211份,有效回收率95.9%。

  在问卷设计上,主要选取能够反映门诊非医疗服务供给和患者就诊体验等价值医疗的指标。具体包括:(1)调查对象基本情况,包括性别、年龄、参保情况、参保地等;(2)门诊信用就医使用情况,包括知晓度、是否签约、使用情况等;(3)门诊服务使用情况,包括挂号、候诊、检查、取药等耗时、排队次数等;(4)满意度评价,包括门诊总体满意度和时间成本满意度等;(5)价值倾向性调查,包括是否赞同失信处罚、失信处罚的方式。

  在分析方法上,本文采用非参数Mann-Whitney U检验筛选签约门诊信用就医和未签约门诊信用就医两组间在门诊服务使用和满意度评价方面存在差异的变量。其次,使用多元logistic回归探讨“是否签约门诊信用就医”对价值医疗产生的具体影响。

  3.2 数据处理

  3.2.1 排除个体差异影响。门诊就诊存在个体差异,患者可能选择不检查或不买药。为了避免这种个体需求导致的门诊排队缴费次数的差异,方便探寻“是否签约门诊信用就医”对于“排队缴费次数”的影响,笔者筛选出“挂号、候诊、检查、取药”4个环节全部参与的未签约患者和“候诊、检查、取药”3个环节全部参与的签约患者共134名样本数据集。

  3.2.2 排除空子集影响。在时间成本满意度评价中,勾选“非常不满意”的调查对象数为“0”。为避免空子集对回归结果的影响,笔者将时间成本满意度和门诊总体满意度的“非常满意、满意、一般、不满意、非常不满意”五维指标重新编码为“满意、一般、不满意”三维指标。

  3.2.3 排除完全分离标准误影响。签约与未签约两组通过Mann-Whitney U检验后,虽然“门诊挂号时间”存在显著差异,但由于签约用户在“我的南京”APP上挂完号后,直接可到科室候诊,跳过线下挂号环节,导致门诊挂号时间均为“0”,数据出现完全分离的标准误,因此“门诊挂号时间”回归模型不具有代表性,故排除。

  3.3 结果分析

  3.3.1 “签约”与“未签约”组间Mann-Whitney U检验比较。签约和未签约两组人群在排队缴费次数、挂号排队时间、门诊信用就医了解程度、时间成本满意度和门诊总体满意度5个类别差异有统计学意义(P<0.05),且两组间秩平均值相差较大,而候诊排队时间、排队检查、等候检查结果、排队取药等所耗时间无显著性差异。

  秩平均值代表变量在总体分布上出现的次序,值越低表明次序越靠前。由结果可知,相较于未签约门诊信用就医,签约门诊信用就医在显著变量中的次序相对靠前。结合递进式的问卷编码可以得出结论,对比未签约门诊信用就医,签约患者门诊服务利用现状是排队缴费次数少、挂号排队时间短,对门诊信用就医的了解程度深,其门诊时间成本的满意度和总体门诊就诊满意度高。

  上述结论与现实情况符合。患者在签约信用就医后,获得了线上预约挂号、入院直接候诊、缴费免排队等便捷服务,致使两组间在门诊就诊便捷性方面存在显著差异。但即便是签约患者也无法插队候诊、检查和取药,必须和未签约患者一同排队,因此两组间在候诊、检查、等候检查结果、取药方面的耗时无差异。

  3.3.2 显著变量的多元有序logistic回归结果。表1是“排队缴费次数”等4个多元有序logistic回归模型的平行线检验结果,P>0.05,符合平行线假定,模型结果有解释力。

表1 平行线检验

3.jpg

  由表2可知,签约门诊信用就医是排队缴费次数、门诊信用就医了解情况、门诊时间成本满意度、门诊总体满意度的影响因素(P<0.05),且OR值均大于1,表明签约信用就医是4个因变量的促进因素。

表2 多元有序logistic回归分析结果

4.jpg

  综上,南京市门诊信用就医试点过程中,签约门诊信用就医能明显促进患者门诊排队缴费次数的减少,促进信用就医服务了解程度的加深,促进门诊时间成本和总体满意度的提高,从而实现门诊非医疗服务和患者体验感等方面的就医价值。

  4 讨论与建议

  4.1 强化门诊信用就医建设单位的审核力度和风险管控

  门诊信用就医在分散医疗领域风险的同时也能够带来属于金融产品的固有风险,其中信用风险和流动性风险较为突出。此外,门诊信用就医较高的用户黏性也能够为金融机构产生较大的隐性利润。因此政府部门可以通过健全法律法规,依托行业自律以及建立常态化审查机制,提高准入门槛,重点考察金融机构的运营资质、综合实力以及用户的注册信息、交易记录等,实现门诊信用就医的良性推广。

  4.2“以用户为中心”重视签约患者的传播价值

  目前,南京市门诊信用就医签约用户数量仅占试点医疗机构门诊人数的9.3%。在签约用户里,活跃使用人数也仅有7.4%,门诊信用就医年结算金额仅为试点医疗机构门诊年收入的0.06%。因此无论从覆盖面、使用率还是结算金额,南京市门诊信用就医试点工作还有很大上升空间。

  市场营销理论和传播学研究证明,客户在产品宣传推广的传播链中占据核心地位,其良好的用户体验和对产品较高的了解程度能够提高宣传效能,促进新兴市场的开发。根据试点效果分析结果,在签约信用就医后,患者门诊体验和服务了解程度明显提高,具备传播学价值。因此,政府部门和金融机构应当重视签约用户和活跃用户的传播作用,建立激励机制,发挥用户主动性,将门诊信用就医的服务对象转化为服务的“代言人”,同时将工作重点放在扩大覆盖面、提高签约率上,注重宣传推广的质量。

  4.3 把握失信惩罚力度,考虑医疗服务特殊性

  通过问卷调查,74.7%的签约患者认为拖欠费用的行为应当给予一定处罚,其中超过50%的调查对象认为增加还款利息、限制信用额度、纳入失信名单是合适的处罚形式,有31.6%的调查对象认为限制就医也是可选方式。虽然调查的签约患者对于大部分所列处罚选项表示可以接受,但在具体执行过程中,需要考虑医疗服务的特殊性,即健康是一项基本人权,中国卫生事业是具有一定福利性质的社会公益事业。因此金融机构和医疗机构在执行失信处罚时,需要保护失信人基本健康权益,把握失信处罚力度,体现医疗服务公益性。

  4.4 便捷患者短期复诊,体现医生劳动价值

  短期便捷复诊是指若当天无法取得检查检验结果,短期内(2~3日)需要领取报告结果并复诊的签约患者,符合“同一医院、同一科室、同一就诊人”条件,即可免除挂号环节和挂号费缴纳,凭借最后一次身份信息或医保信息直接回诊至相关科室。

  从门诊流程分析看,患者未获取检查检验结果,门诊就诊流程未结束,因此免挂号缴费的复诊属于接续服务,有助于实现“以患者为中心”的全流程医疗服务价值。但在具体开展过程中需综合考虑多方面因素。一是短期复诊流程设计。是利用门诊信用就医原有线上预约平台还是直接使用二次分诊系统签到候诊需要根据医疗机构软硬件系统建设情况等具体考虑。二是就诊秩序维护。免费复诊号是全部计入加号源还是替代部分常规诊号名额需要根据医疗机构日常业务量、绩效考核指标等具体考虑。三是医务人员工作量的考量。免费复诊工作量如何计入医务人员考核绩效,如何体现其劳动价值需要根据医疗机构人员制度、价值取向具体考虑。


  来源:《中国医院》杂志2023年第7期

  作者:陈志远、马如玥、郑其中、甘录、周绿林

  单位:江苏大学管理学院

  (参考文献略)

Baidu
map